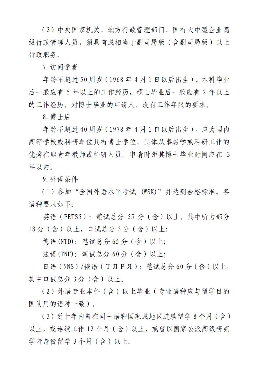
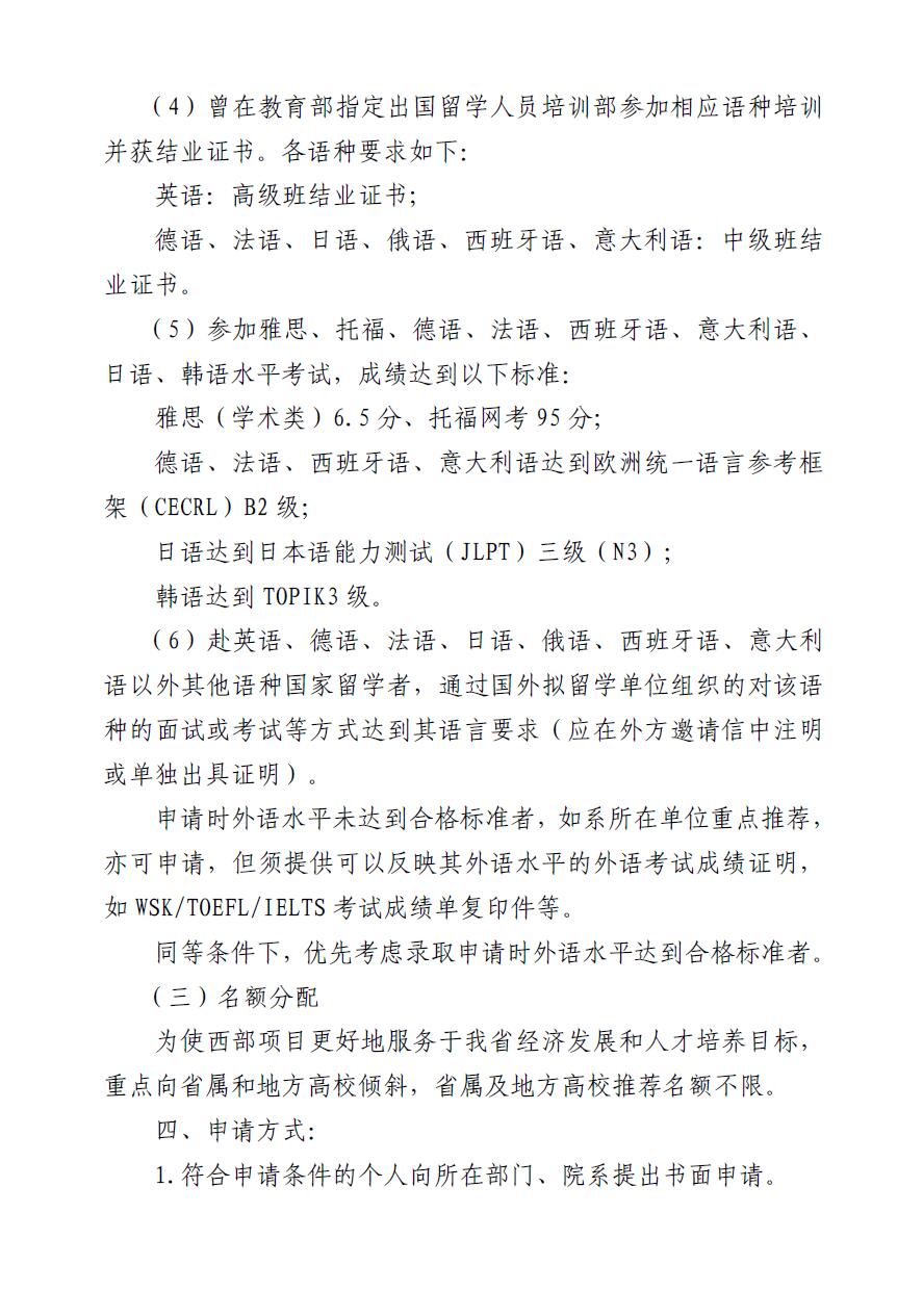
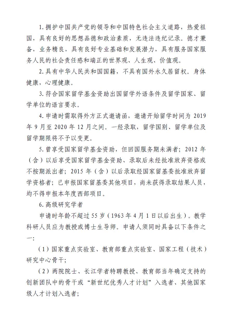
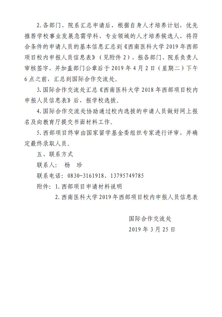
当前您的位置: 信息公开 - 通知公告 - 正文
发布日期:2019-03-26 浏览量:
上一条:省卫健委 省中医药局转发关于启动第四批全国中医(西学中)优秀人才研修项目通知的通知
下一条:省人社厅关于2019年申报事业单位专业技术二级岗位的通知