信息公开

当前您的位置: 信息公开 - 招标采购 - 正文

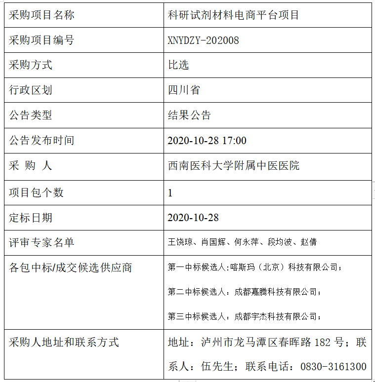
西南医科大学附属中医医院科研试剂材料电商平台项目比选结果公告

-分享-

发布日期:2020-10-28 浏览量:

1603881174211279.png