各单位、各部门:
按照四川省教育厅教师资格认定指导中心《关于开展2020年上半年高等学校教师资格认定工作的通知》(川教资〔2020〕4号)要求,我校将开展2020年上半年教师资格认定工作,现将有关事项通知如下:
一、认定对象
学校本部和三附院在职教职工(含编外聘用人员);并且须在学校或三附院缴纳社会保险满半年。
二、认定程序
(一)网上报名
1.申请人须于5月11日—5月18日登陆中国教师资格网(网址:www.jszg.edu.cn)“教师资格认定申请人网报入口”申请报名并打印《教师资格认定申请表》。
2.申请人须仔细阅读注意事项,根据系统提示,准确、如实填写申请人信息。申请人填写信息与实际情况不符的,视为自动放弃本批次申请。
3.网报中的注意事项,人事处工作人员做了梳理,请大家仔细阅读附件6。
(二)现场确认
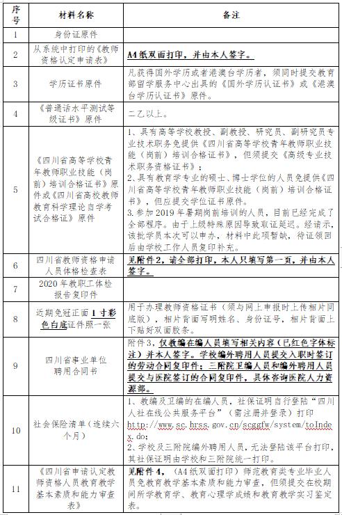
1.网上报名成功后,各单位(部门)审核人对申请人材料进行资料审核和现场确认,现场确认须提供以下材料:

(三)上报材料
完成纸质材料现场确认审核后,请以单位(部门)为单位将以下纸质材料于5月26日前提交到人事处师资科(城北校区德诚楼701),电子版材料发送至王冉OA邮箱。


注意事项:
1.申请人提交的所有原件由单位(部门)初审,复印件由初审人签署“原件已审,复印件与原件一致”,并签名和落款审核日期,注意不加盖审核部门公章,由学校人事处统一加盖学校专用章)。初审完成后原件自行领回,只上交复印件。
2.材料的包装要求:申请人自行准备一个竖式开口的牛皮纸档案袋,并贴上封面(附件5)。所有材料按封面标注顺序放入袋中,一人一袋,
三、相关要求
(一)各单位(部门)根据防控要求,严格落实各项防控措施,错时错峰合理安排时间,安全有效推进认定工作。
(二)各单位(部门)要及时发布高校教师资格认定的有关信息,并在规定时间内组织本单位(部门)教师完成网上报名和现场确认(曾网报但未通过的人员,须重新报名)。
(三)根据学校工作需要,部分人员本次必须参加高校教师资格认定(具体名单另行点对点下发至各单位或部门)。此为学校重要专项工作,所在单位(部门)负责人为第一责任人,必须指定专人负责此项工作。此工作已纳入学校专项督查范围,请务必高度重视,认真组织,确保按时完成任务。
(四)各单位(部门)要严格审核报名人员的身份条件,不在规定范围内的人员不得申请高等学校教师资格;要严格把关,不得扩大申请人范围或弄虚作假。
(五)严格执行认定程序,严格执行教师资格认定标准,严把教师入口关,保证本次认定工作顺利开展。
联系人:王 冉 杨 潇
联系电话:0830-3162577
人事处
2020年5月11日
附件1:2020年上半年四川省高等学校教师资格认定申请人员花名册.docx
附件2:四川省教师资格申请人员体格检查表.doc
附件3:四川省事业单位聘用合同书.doc
附件4:四川省申请认定教师资格人员教育教学基本素质和能力审查表.docx
附件5:附件材料封面和目录.doc
附件6:网报注意事项及操作手册.docx